
起源:J9.COM
浏览量:
颁布功夫:2019-08-05
各有关所属企业及宽大员工:
为进一步贯彻落实集团深入鼎新有关要求,凭据集团业务发展的必要,现面向J9.COM集团有关所属企业为集团总部办公厅(党委办公室)、投资治理公司、新能源事业部、中央钻研院公开招聘有关人员29名。具体事宜如下:
一、 办公厅(党委办公室)招聘岗位、人数及有关要求:
(一)公开招聘的职位及人数
秘书(党务)1人。
(二)招聘面向的所属企业
集团公司所属企衣吠动合同造(正式)员工。
(三)招聘人员的根基要求
1.拥有优良的职业路德操守,有较强的事业心和责任感,爱岗敬业,联结合作。
2.中共党员,准则上春秋35周岁以下,全日造大学本科(第一学历)及以上学历,具备三年以上有关岗位工作经验。
3.拥有较强的进建能力、理解能力、执行能力、团队合作能力和沟通协调能力。
4.拥有较强的文字写作能力,纯熟使用office软件。
二、投资治理公司招聘岗位、人数及有关要求:
(一)公开招聘的职位及人数
资产治理业务主管1人;股权治理业务主管2人;风险管控业务主管1人。
(二)招聘面向的所属企业
集团公司所属企衣吠动合同造(正式)员工。
(三)招聘人员的根基要求
1、思想素质:拥有较好的政治素质,政治态度坚定,;拥有正确的世界观、人生观和价值观,拥有强烈的事业心和责任感;拥有优良的职业素养,认同公司文化、忠于企业发展;遵纪守法、清廉从业,勤勉敬业、创新求实,守旧奥秘、联结合作;
2、春秋学历: 准则上40周岁以下,拥有国度全日造大学本科(第一学历)及其以上学历。
3、拥有有关岗位3年以上工作现实经验;
4、拥有齐全民事行为能力,有优良的生理素质和可能正常推广职责的身段前提。
(四)招聘岗位、人数及聘用要求
三、新能源事业部招聘岗位、人数及有关要求:
(一)公开招聘的职位及人数
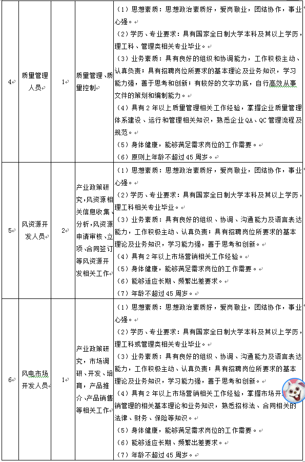
综合治理员1人,风电技术人员1人,光热技术人员1人,质量治理员1人,风资源开发人员2人,风电市场开发人员1人,风电项目治理1人,采购治理人员1人,光热市场开发2人,技术开发人员1人。
(二)招聘面向的所属企业
锅炉公司、汽轮机公司、电机公司劳动合同造(正式)员工。
(三)招聘岗位、人数、职责及聘用要求
四、中央钻研院新能源汽车动力钻研所和舰船动力钻研所招聘岗位、人数及有关要求:
(一)公开招聘的职位及人数
新能源汽车动力钻研所招聘电机电磁设计工程师2人,电机冷却设计工程师2人,电机强度分析工程师2人,电机结构设计工程师2人;舰船动力钻研所招聘电机结构设计工程师2人。
(二)招聘面向的所属企业
电机公司、动装公司劳动合同造(正式)员工。
(三)招聘人员的根基要求
1、思想素质:思想政治素质好,爱岗敬业,联结合作,事业心强。
2、春秋学历: 45周岁以下,拥有国度全日造沉点大学本科及其以上学历。
3、工作经历:从事招聘岗位工作5年以上,拥有独立解决和处置当聘岗位工作问题的能力。
4、业务素质:身心健全,拥有招聘岗位所要求的根基理论及业务知识,拥有肯定的表语阅读、翻译及表白沟通能力(以英语为主);纯熟使用推算机;有较强的文字综合、组织协和谐表白沟通能力。
(四)招聘岗位、人数及聘用要求
五、报名功夫及方式
1.报名截止功夫:2019年8月16日。
2.报名方式:本次招聘采取企业推荐和员工幼我申报两种方式。各企业要将布告心灵通报到企业有关业务部门的整个员工,并将本布告公开张贴到企业的有关部门,以及在企业的网站上颁布,增长选人用人的通明度。
请应聘者在报名截止日期前,将《应聘员工根基情况登记表》电子版发送到邮箱:hpeczhaopin@126.com。
应聘邮件名称体式为:应聘岗位-姓名-所属企业名称
3.人力资源部联系人:陶先生
工作电话:0451-58598858
J9.COM
人力资源部
2019年8月1日